Home
Profil
Visi dan Misi
Struktur Organisasi
Ketidakberpihakan
Pendanaan
layanan
Skema Sertifikasi
Proses Sertifkasi
Pendafataran
Keluhan
Direktori
Pengujian
CPT Laboartory
Food Laboratory
Blog
Contact Us
Home
Profil
+ Visi dan Misi
+ Ketidakberpihakan
+ Pendanaan
Layanan
+ Skema Sertifikasi
+ Proses Sertifikasi
+ Pendaftaran
+ Keluhan
+ Direktori
Pengujian
+ CPT Laboratory
+ Food Laboratory
Blog
Contact Us
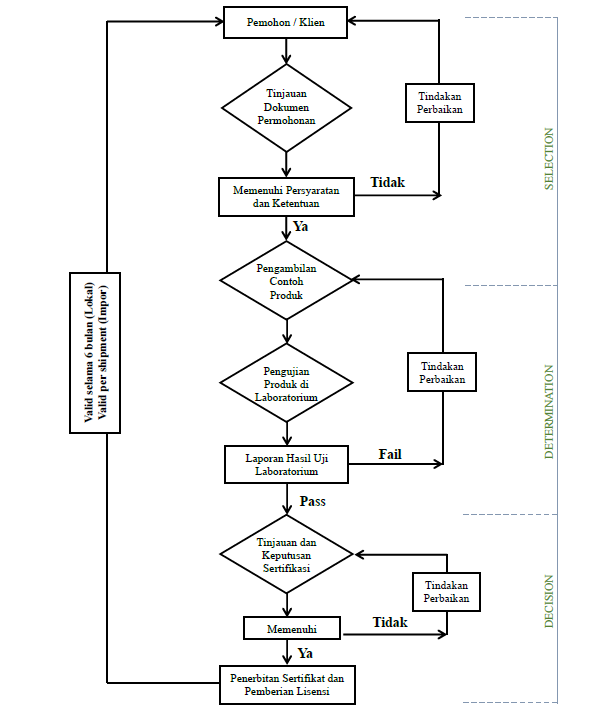
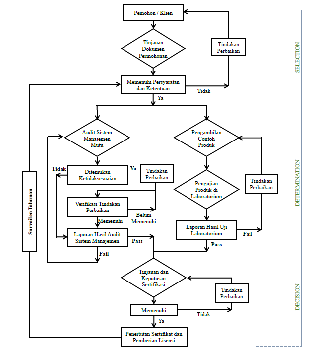
PROSES SERTIFIKASI
LSPro. Eurofins Indonesia dalam kegiatannya menjalankan skema sertifikasi tipe 1b dan tipe 5, dengan alur proses seperti berikut ini:
ALUR PROSES SERTIFIKASI TIPE 1b
ALUR PROSES SERTIFIKASI TIPE 5